- Dapatkan link
- X
- Aplikasi Lainnya
他們的平台是通過為他們提供交易,交易等方面的專業知識來幫助交易者。目前,他們面臨缺乏直接訪問altcoins,交易援助和高昂的費用交換的問題。因此,他們的目標是為交易者提供獲得流動性的平等機會,幫助他們成長,而不會遭受不合理的高額上市費等財務障礙。
BitEsprit是用戶可以存入和提取法幣的地方,交易各種加密貨幣,包括比特幣和altcoins。
他們的“ALL-IN-ONE”模式
該門戶適用於iOS和Android應用程序。他們也有一個支持應用程序的網站。生態系統的用戶界面肯定需要提及。為確保安全交換隨時可用,他們構建了一個服務器,為用戶提供99.99%的可用性。因此,UI將在入門級設備上進行全面操作的同時進行量身定制,以實現簡單而完美的使用。
為了確保每個人都能公平獲取並且不會遇到任何障礙,他們已經集成了多種語言。斐波納契回撤線,一目雲,布林帶,RSI,MACD,量指標等指標可以繪製圖表或增加指標。他們的門戶符合ISO 27001和PCI DSS標準,為用戶的資金和數據提供尖端的安全性。
如果出現惡意攻擊或未經授權訪問用戶帳戶的情況,我們的全天候支持熱線將可以採取行動來解決問題。
他們也有一個非常實用的平面集成策略。門戶網站將允許用戶使用法定貨幣交易altcoins。為了簡化說明,除了三種基本加密貨幣(BTC,ETH,BEC)之外,三種法定貨幣(即美元,英鎊和歐元)將作為交易的基準貨幣提供。
該門戶適用於iOS和Android應用程序。他們也有一個支持應用程序的網站。生態系統的用戶界面肯定需要提及。為確保安全交換隨時可用,他們構建了一個服務器,為用戶提供99.99%的可用性。因此,UI將在入門級設備上進行全面操作的同時進行量身定制,以實現簡單而完美的使用。
為了確保每個人都能公平獲取並且不會遇到任何障礙,他們已經集成了多種語言。斐波納契回撤線,一目雲,布林帶,RSI,MACD,量指標等指標可以繪製圖表或增加指標。他們的門戶符合ISO 27001和PCI DSS標準,為用戶的資金和數據提供尖端的安全性。
如果出現惡意攻擊或未經授權訪問用戶帳戶的情況,我們的全天候支持熱線將可以採取行動來解決問題。
他們也有一個非常實用的平面集成策略。門戶網站將允許用戶使用法定貨幣交易altcoins。為了簡化說明,除了三種基本加密貨幣(BTC,ETH,BEC)之外,三種法定貨幣(即美元,英鎊和歐元)將作為交易的基準貨幣提供。
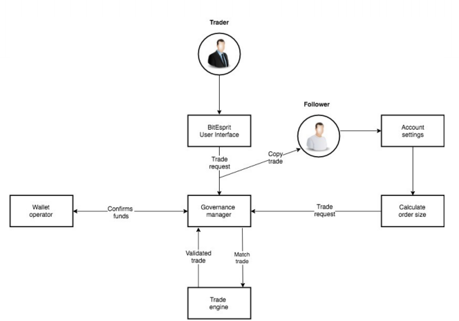
複製交易平台的整合將使用戶能夠自動複製其他用戶的交易。如果他們不想複製交易者,他們就可以跟踪交易者進行的交易,並在交易員被交易員複製時發出警報。
此外,被複製的交易者將在用戶訂閱複製兩週後收到復制交易的佣金。
此外,被複製的交易者將在用戶訂閱複製兩週後收到復制交易的佣金。
ICO詳情
該硬幣由符號BEC表示,並且在區塊鏈上的以太坊ERC 20上構建。它們是CRC20兼容的令牌,它將是BitEsprit平台的原生代碼,並且會有多種方式可用於使用平台的服務。只是為了確保對BEC的持續高需求,他們將利用所獲得的部分利潤定期回購和燒毀BEC令牌。
1 BEC的成本=眾多的0.85美元。預售從2018年4月3日開始,折扣為1級:0.30美元; 第2層:0.50美元; 第三層:分別為0.65美元。他們接受以ETH,BTC形式進行的交易,最低投資金額為1,000美元。
該硬幣由符號BEC表示,並且在區塊鏈上的以太坊ERC 20上構建。它們是CRC20兼容的令牌,它將是BitEsprit平台的原生代碼,並且會有多種方式可用於使用平台的服務。只是為了確保對BEC的持續高需求,他們將利用所獲得的部分利潤定期回購和燒毀BEC令牌。
1 BEC的成本=眾多的0.85美元。預售從2018年4月3日開始,折扣為1級:0.30美元; 第2層:0.50美元; 第三層:分別為0.65美元。他們接受以ETH,BTC形式進行的交易,最低投資金額為1,000美元。
結論
他們絕對是一家盈利能力很強的公司,擁有實用的商業計劃,可幫助他們在目前的競爭中不斷提升新的水平。他們出色的開發人員,顧問和專家團隊是前沿思想家,他們在平台內創造了革命
他們絕對是一家盈利能力很強的公司,擁有實用的商業計劃,可幫助他們在目前的競爭中不斷提升新的水平。他們出色的開發人員,顧問和專家團隊是前沿思想家,他們在平台內創造了革命
Author: agus ipul
- Dapatkan link
- X
- Aplikasi Lainnya


Komentar
Posting Komentar